Güde HAUSWASSERAUTOMAT HWA 800 VF P - 06030 FSL06030-01 Ersatzteile
FSL06030-01 HAUSWASSERAUTOMAT HWA 800 VF P - 06030
Gültig für folgende Seriennummern (ersten 5 Ziffern der Geräteseriennummer)
49180 56899

Hier finden Sie die Ersatzteilzeichnung für Güde Pumpentechnik Hauswasserautomaten HAUSWASSERAUTOMAT HWA 800 VF P - 06030 FSL06030-01. Wählen Sie das benötigte Ersatzteil aus der Ersatzteilliste Ihres Güde Gerätes aus und bestellen Sie einfach online. Viele Güde Ersatzteile halten wir ständig in unserem Lager für Sie bereit.
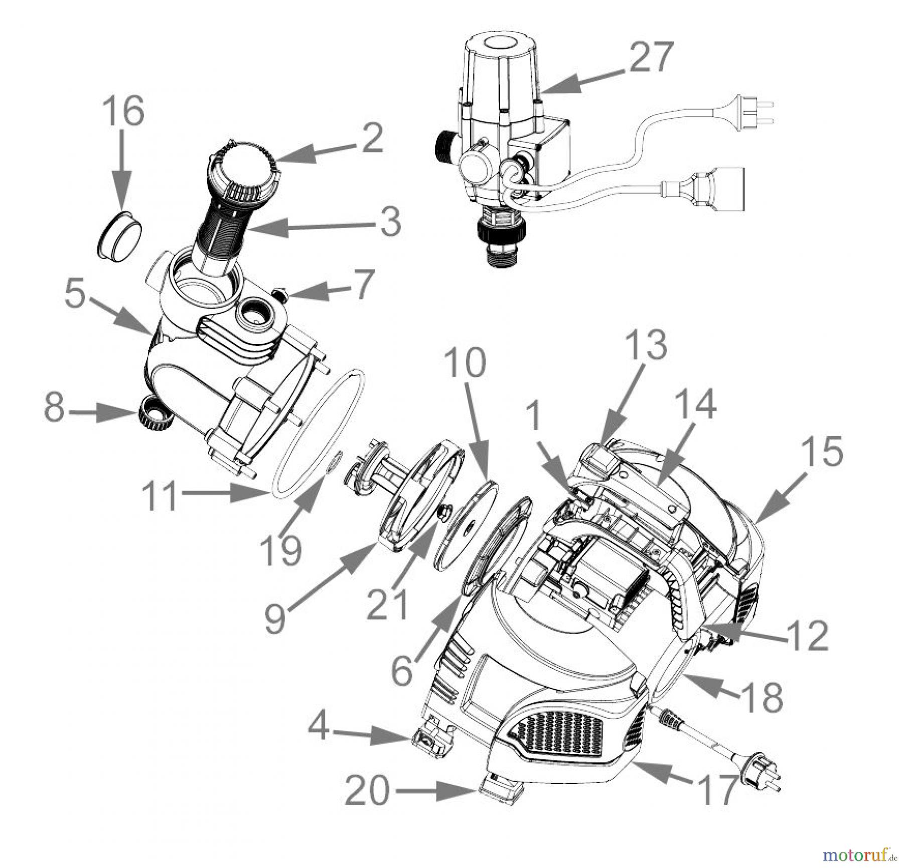
| BildNr | Artikel Nummer | Bezeichnung | |
| 1 | 6030-01001 | KABELCLIP | |
| 2 | 6030-01002 | DECKEL | |
| 3 | 6030-01003 | FILTER | |
| 4 | 6030-01004 | PUMPENFUSS INKL. AUFNAHME | |
| 5 | 6030-01005 | PUMPENGEHÄUSE | |
| 6 | 6030-01006 | FLANSCHEINSATZ | |
| 7 | 6030-01007 | BLINDSTOPFEN | |
| 8 | 6030-01008 | ABLASSSCHRAUBE OBEN | |
| 9 | 6030-01009 | DIFFUSOR OHNE VENTURIDÜSE | |
| 10 | 6030-01010 | LAUFRAD | |
| 11 | 6030-01011 | O-RING GROß | |
| 12 | 6030-01012 | GRIFF | |
| 13 | 6030-01013 | SCHALTER | |
| 14 | 6030-01014 | ABDECKUNG GRIFF | |
| 15 | 6030-01015 | ABDECKUNG 1 | |
| 16 | 6030-01016 | VERSCHLUSSSTOPFEN | |
| 17 | 6030-01017 | ABDECKUNG 2 | |
| 18 | 6030-01018 | LÜFTERRADABDECKUNG | |
| 19 | 6030-01019 | O-RING VENTURIDÜSE | |
| 20 | 6030-01020 | PUMPENFUSS | |
| 21 | 6030-01021 | MUTTER LAUFRAD | |
| 27 | 94174 | DRUCKSCHALTER MIT TROCKENLAUFSCH. | |
| Abb. | 6028-01027 | VENTURIDÜSE | |
| Abb. | 6030-01022 | O-RING WAFI | |
| Abb. | 6030-01023 | MECH. DICHTUNG | |
| Abb. | 6030-01024 | LÜFTERRAD | |
| Abb. | 6030-01025 | KONDENSATOR | |
| Abb. | 6030-01026 | FILTERGEHÄUSE | |
| Abb. | 94230-01043 | SCHLÜSSEL FILTERGLAS | |


Qualitätsmanagement
Informieren Sie uns, wenn Sie einen Fehler gefunden haben.

