Gutbrod BM 91 07517.04 (1995) Keilriemen, Motor Ersatzteile
Keilriemen, Motor 07517.04 (1995)

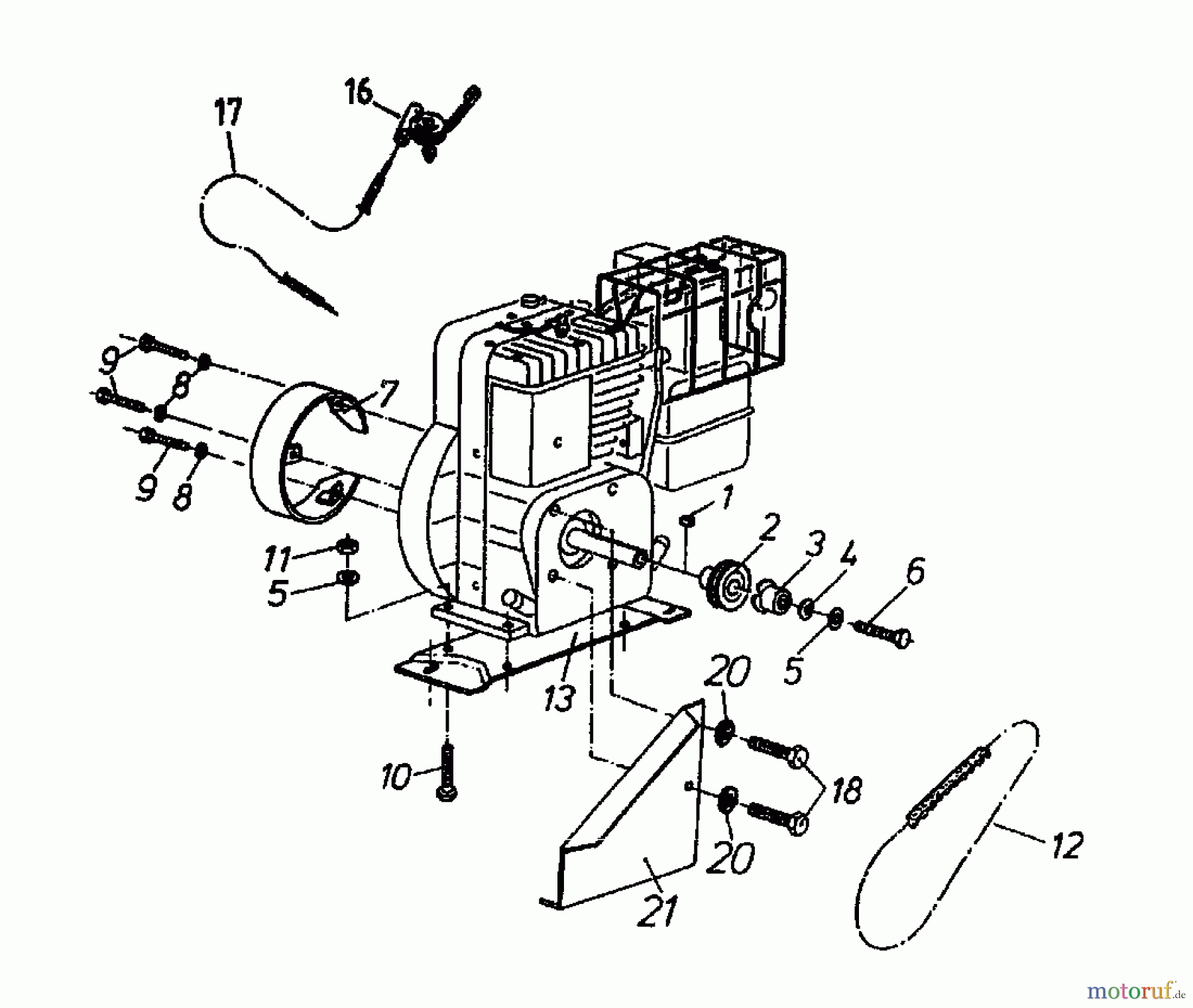
Hier finden Sie die Ersatzteilzeichnung für Gutbrod Balkenmäher BM 91 07517.04 (1995) Keilriemen, Motor. Wählen Sie das benötigte Ersatzteil aus der Ersatzteilliste Ihres Gutbrod Gerätes aus und bestellen Sie einfach online. Viele Gutbrod Ersatzteile halten wir ständig in unserem Lager für Sie bereit.



