Dolmar Benzin PM-48 S PM-48 S (=>2001) 4 Antrieb Ersatzteile
4 Antrieb PM-48 S (=>2001)

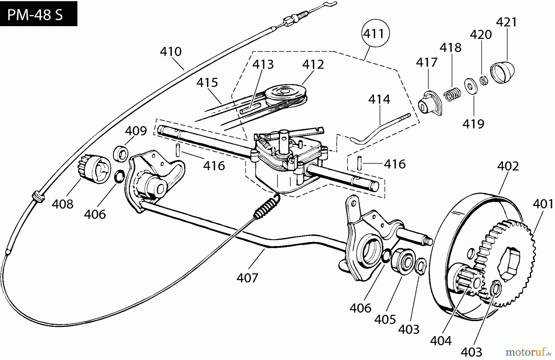
Hier finden Sie die Ersatzteilzeichnung für Dolmar Rasenmäher Benzin PM-48 S PM-48 S (=>2001) 4 Antrieb. Wählen Sie das benötigte Ersatzteil aus der Ersatzteilliste Ihres Dolmar Gerätes aus und bestellen Sie einfach online. Viele Dolmar Ersatzteile halten wir ständig in unserem Lager für Sie bereit.
| BildNr | Artikel Nummer | Bezeichnung | |
| 401 | 664120105 | ZAHNRAD | |
| 402 | 664006846 | RäDERSCHUTZ | |
| 403 | ![]() | 664608600 | SICHERUNGSRING |
| 404 | 664570120 | RITZEL LINKS | |
| 405 | ![]() | 664122200 | KUGELLAGER |
| 406 | 664019900 | O-RING | |
| 407 | 664001252 | HINTERRADACHSE | |
| 408 | 664570110 | RITZEL RECHTS | |
| 409 | 664170800 | DISTANZRING | |
| 410 | 664001143 | BOWDENZUG (RADANTRIEB) | |
| 411 | 664003060 | GETRIEBE (SATZ), ALUMINIUM | |
| 412 | 664601909 | RIEMENSCHEIBE | |
| 413 | 664645705 | STIFT | |
| 414 | 664033280 | VERSTELLHEBEL (BI. CI. DI.) | |
| 415 | 664063800 | KEILRIEMEN | |
| 416 | 664753000 | STIFT | |
| 417 | 664041957 | BUCHSE | |
| 418 | ![]() | 664450063 | FEDER |
| 419 | 664680009 | SCHEIBE | |
| 420 | 664154510 | MUTTER | |
| 421 | ![]() | 664110230 | NABENDECKEL |


Qualitätsmanagement
Informieren Sie uns, wenn Sie einen Fehler gefunden haben.





