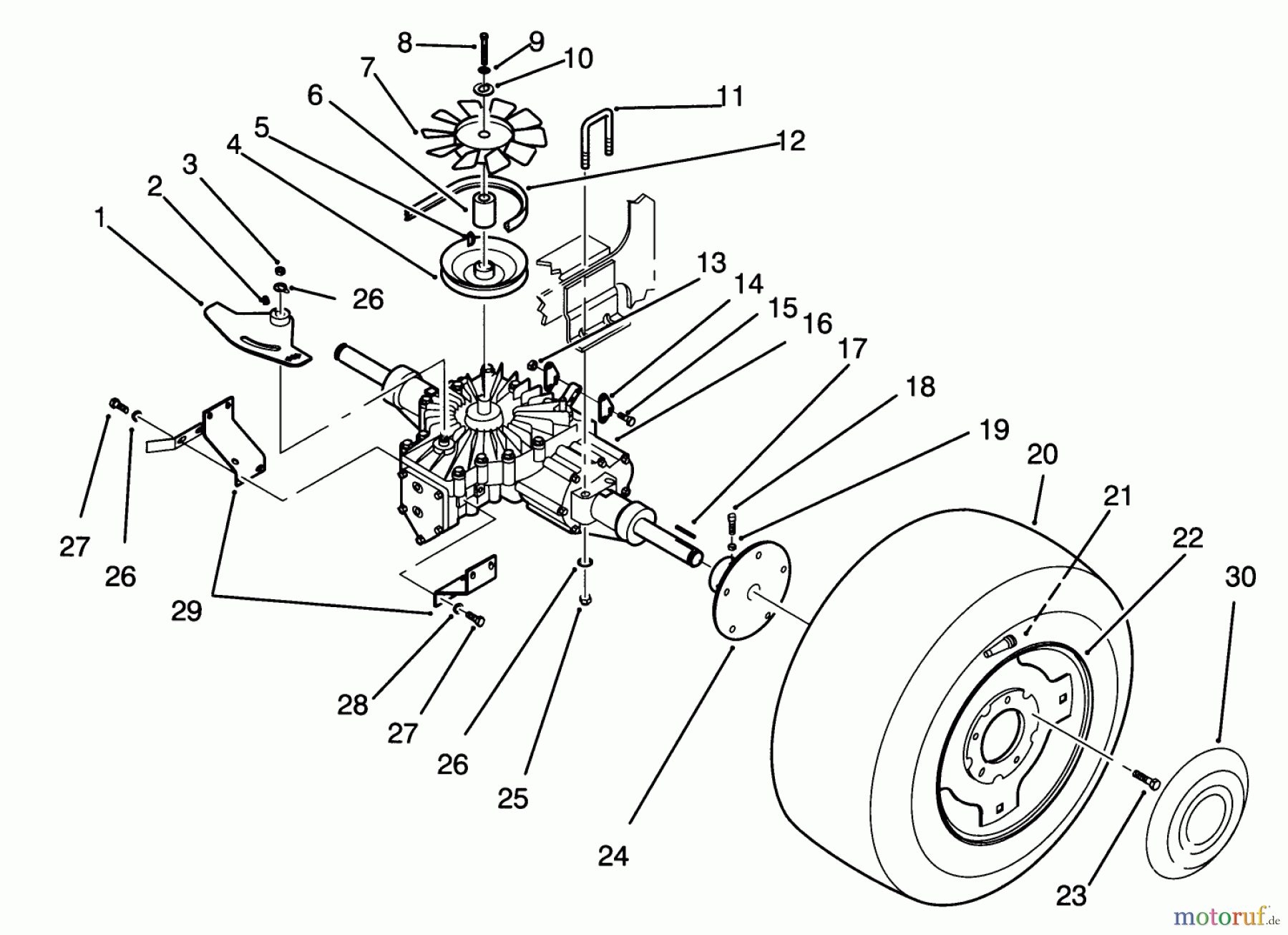
Toro 72081 (246-H) - 246-H Yard Tractor, 1993 (3900001-3999999) REAR WHEEL AND TRANSMISSION ASSEMBLY Ersatzteile
REAR WHEEL AND TRANSMISSION ASSEMBLY 72081 (246-H) - Toro 246-H Yard Tractor, 1993 (3900001-3999999)

Hier finden Sie die Ersatzteilzeichnung für Toro Neu Mowers, Lawn & Garden Tractor Seite 1 72081 (246-H) - Toro 246-H Yard Tractor, 1993 (3900001-3999999) REAR WHEEL AND TRANSMISSION ASSEMBLY. Wählen Sie das benötigte Ersatzteil aus der Ersatzteilliste Ihres Toro Gerätes aus und bestellen Sie einfach online. Viele Toro Ersatzteile halten wir ständig in unserem Lager für Sie bereit.






