Toro 71225 (16-38HXL) - 16-38HXL Lawn Tractor, 2000 (200000001-200999999) WIRE SCHEMATIC Ersatzteile
WIRE SCHEMATIC 71225 (16-38HXL) - Toro 16-38HXL Lawn Tractor, 2000 (200000001-200999999)

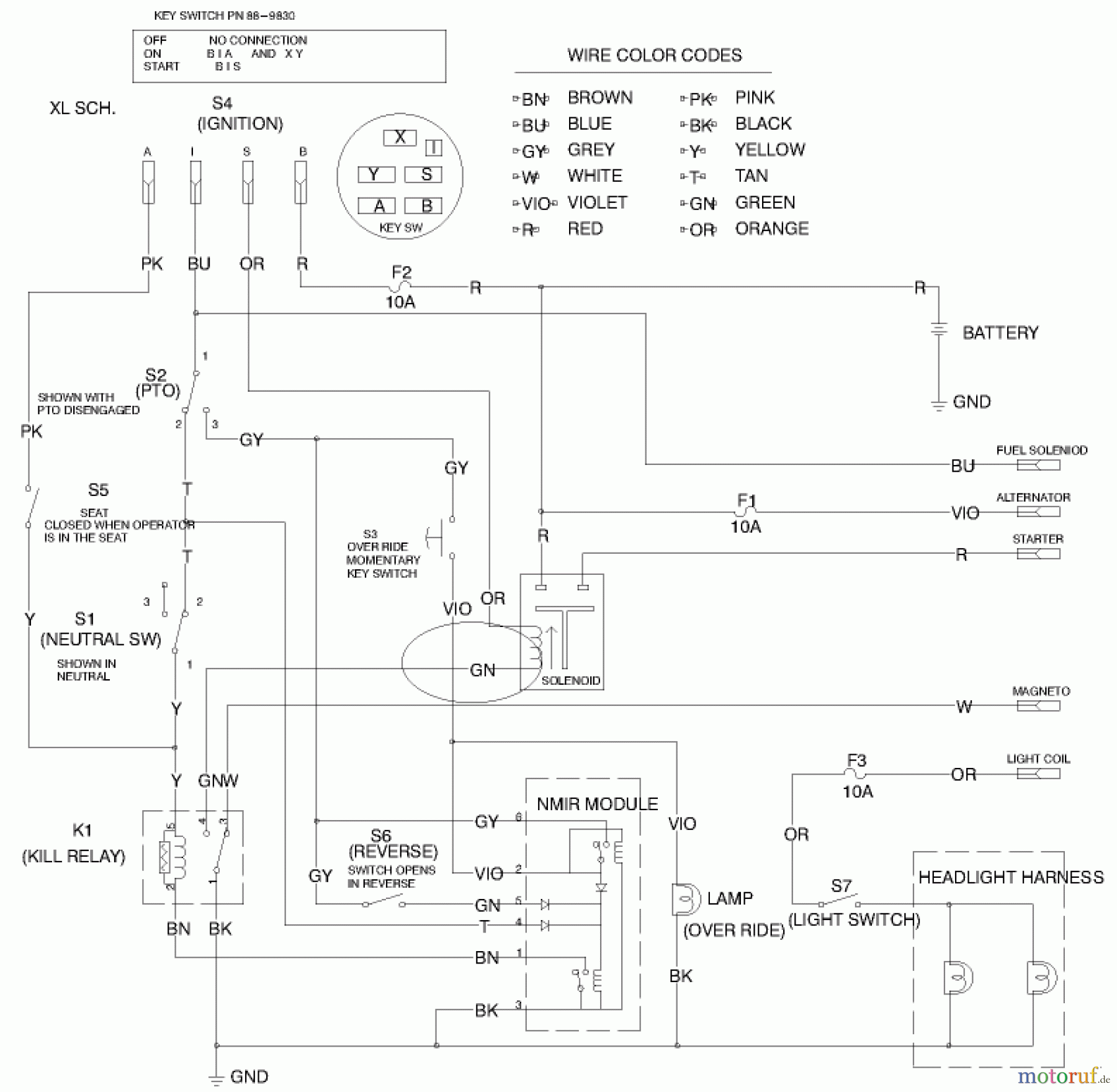
Hier finden Sie die Ersatzteilzeichnung für Toro Neu Mowers, Lawn & Garden Tractor Seite 1 71225 (16-38HXL) - Toro 16-38HXL Lawn Tractor, 2000 (200000001-200999999) WIRE SCHEMATIC. Wählen Sie das benötigte Ersatzteil aus der Ersatzteilliste Ihres Toro Gerätes aus und bestellen Sie einfach online. Viele Toro Ersatzteile halten wir ständig in unserem Lager für Sie bereit.
| BildNr | Artikel Nummer | Bezeichnung | |
| TR218-578 | FUSE-BLADE, 10 AMP | ||


Qualitätsmanagement
Informieren Sie uns, wenn Sie einen Fehler gefunden haben.

