Tanaka Moby - X 26cc PowerBoard Frame, Rear Brake & Kick Stand Ersatzteile
Frame, Rear Brake & Kick Stand Moby - Tanaka X 26cc PowerBoard

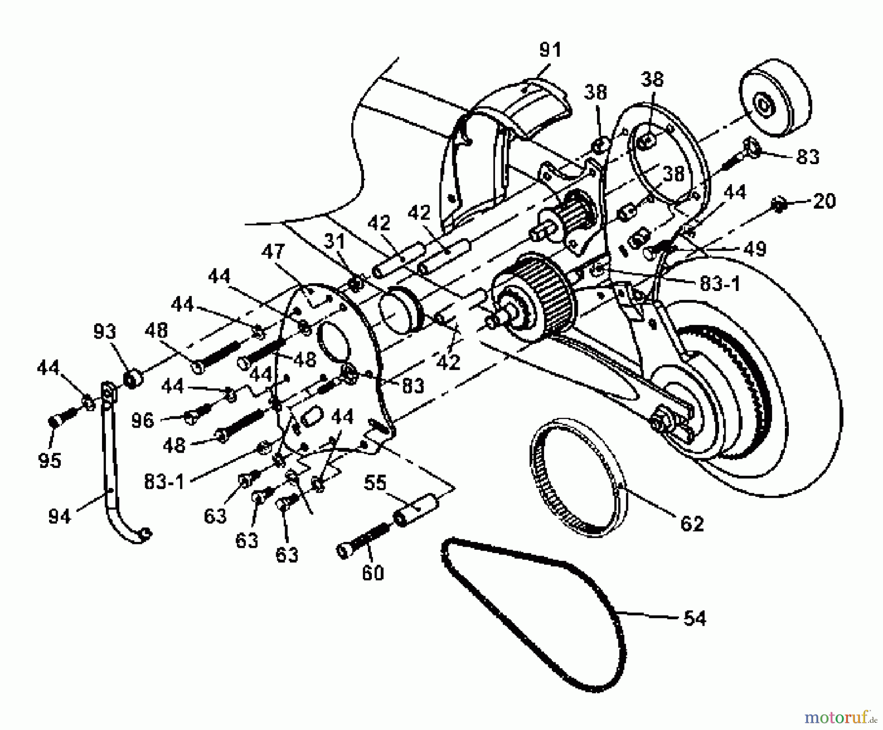
Hier finden Sie die Ersatzteilzeichnung für Tanaka Sonstiges Moby - Tanaka X 26cc PowerBoard Frame, Rear Brake & Kick Stand. Wählen Sie das benötigte Ersatzteil aus der Ersatzteilliste Ihres Tanaka Gerätes aus und bestellen Sie einfach online. Viele Tanaka Ersatzteile halten wir ständig in unserem Lager für Sie bereit.
| BildNr | Artikel Nummer | Bezeichnung | |
| 20 | Tecumseh 30963B | ||
| 31 | Tecumseh 30936 | ||
| 38 | Tecumseh 33311B | ||
| 42 | Tecumseh 31455 | ||
| 44 | Tecumseh 31430 | ||
| 47 | Tecumseh 31456 | ||
| 48 | Tecumseh 31457 | ||
| 49 | Tecumseh 31458 | ||
| 54 | Tecumseh 31459 | ||
| 55 | Tecumseh 31460 | ||
| 60 | Tecumseh 31461 | ||
| 62 | Tecumseh 30923 | ||
| 63 | Tecumseh 31462 | ||
| 83 | Tecumseh 28986 | ||
| 83-1 | Tecumseh 28987 | ||
| 91 | Tecumseh 28988 | ||
| 93 | Tecumseh 31295C | ||
| 94 | Tecumseh 27878A | ||
| 95 | Tecumseh 27880A | ||
| 96 | Tecumseh 31469 | ||



