Murray ST0320 (620351x16NB) - Frontier 20" Single Stage Snow Thrower (2004) Auger Housing Ersatzteile
Auger Housing ST0320 (620351x16NB) - Frontier 20" Single Stage Snow Thrower (2004)

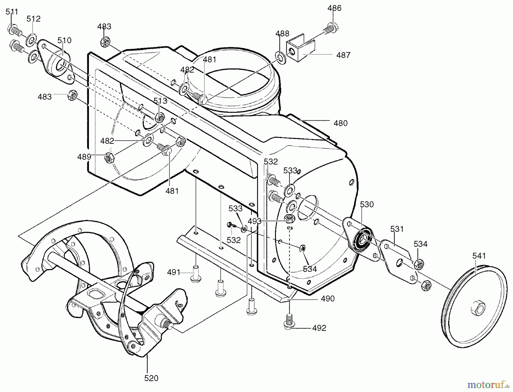
Hier finden Sie die Ersatzteilzeichnung für Murray Schneefräsen ST0320 (620351x16NB) - Frontier 20" Single Stage Snow Thrower (2004) Auger Housing. Wählen Sie das benötigte Ersatzteil aus der Ersatzteilliste Ihres Murray Gerätes aus und bestellen Sie einfach online. Viele Murray Ersatzteile halten wir ständig in unserem Lager für Sie bereit.
| BildNr | Artikel Nummer | Bezeichnung | |
| 480 | BSMT330312 | ||
| 481 | BSMT302628 | ||
| 482 | BSMT71067 | ||
| 483 | BS15X143MA | MUTTER,25-20 HEX FLG CTR | |
| 486 | BSMT579052 | ||
| 487 | BS331126MA | BRKT,STOP YZ | |
| 488 | BS331211MA | WASHER, FLAT .333X .8 | |
| 489 | BS780029MA | MUTTER.25-20 HEX NYLK 15 | |
| 490 | BSMT334031 | ||
| 491 | BS577707MA | NIETE RIVET,OVSET.250DIAX.6 | |
| 492 | BSMT302628 | ||
| 493 | BSMT15X143 | ||
| 510 | BSMT577023 | ||
| 511 | BS710263MA | SCREW, 1/4-20X1.00 HH | |
| 512 | BSMT71067 | ||
| 513 | BSMT15X143 | ||
| 520 | BSMT1501926 | ||
| 520?2 | BS302565MA | MESSER, SCHRAUBE 2CY | |
| 520?6 | BS49838MA | NIET,.250DIAX.5 | |
| 520?8 | BS335992MA | BLADE,CENTER <57121 | |
| 520?10 | BS302552 | ||
| 530 | BSMT583459 | ||
| 531 | BSMT334287 | ||
| 532 | BSMT579052 | ||
| 533 | BSMT71067 | ||
| 534 | BSMT73826 | ||
| 541 | BSMT338965 | ||


Qualitätsmanagement
Informieren Sie uns, wenn Sie einen Fehler gefunden haben.

