Cub Cadet XT1 OR106 13B8A1CR603 (2020) Schaltplan Armaturenbrett Ersatzteile
Schaltplan Armaturenbrett 13B8A1CR603 (2020)

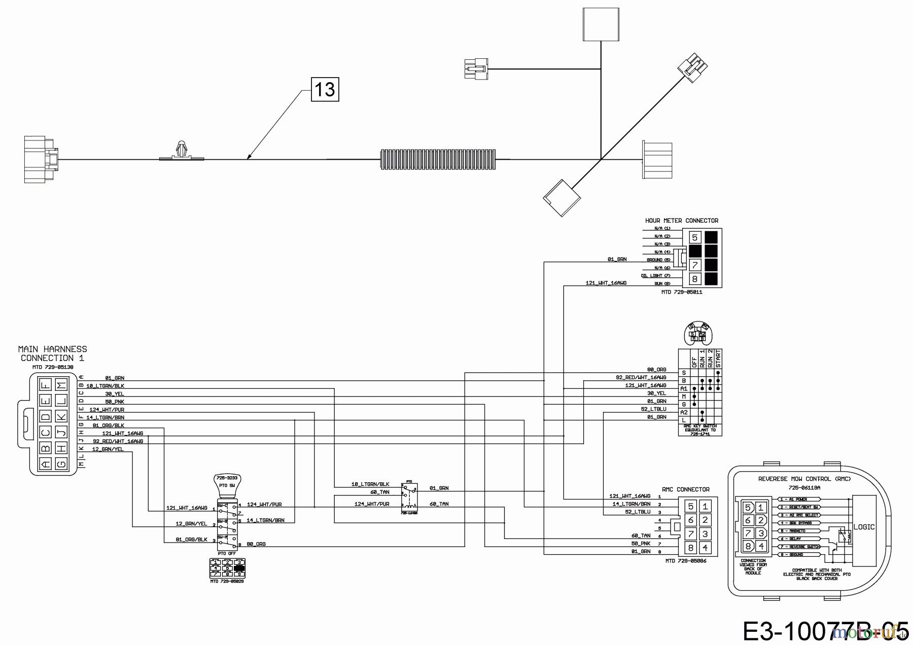
Hier finden Sie die Ersatzteilzeichnung für Cub Cadet Rasentraktoren XT1 OR106 13B8A1CR603 (2020) Schaltplan Armaturenbrett. Wählen Sie das benötigte Ersatzteil aus der Ersatzteilliste Ihres Cub Cadet Gerätes aus und bestellen Sie einfach online. Viele Cub Cadet Ersatzteile halten wir ständig in unserem Lager für Sie bereit.
| BildNr | Artikel Nummer | Bezeichnung | |
| 13 | 725-06949A | KABELBAUM:D:NX15RD:EPTO:RMC:HM | |


Qualitätsmanagement
Informieren Sie uns, wenn Sie einen Fehler gefunden haben.

