Echo CS-550EVL - Chainsaw Engine, Crankcase, Intake Ersatzteile
Engine, Crankcase, Intake CS-550EVL - Echo Chainsaw

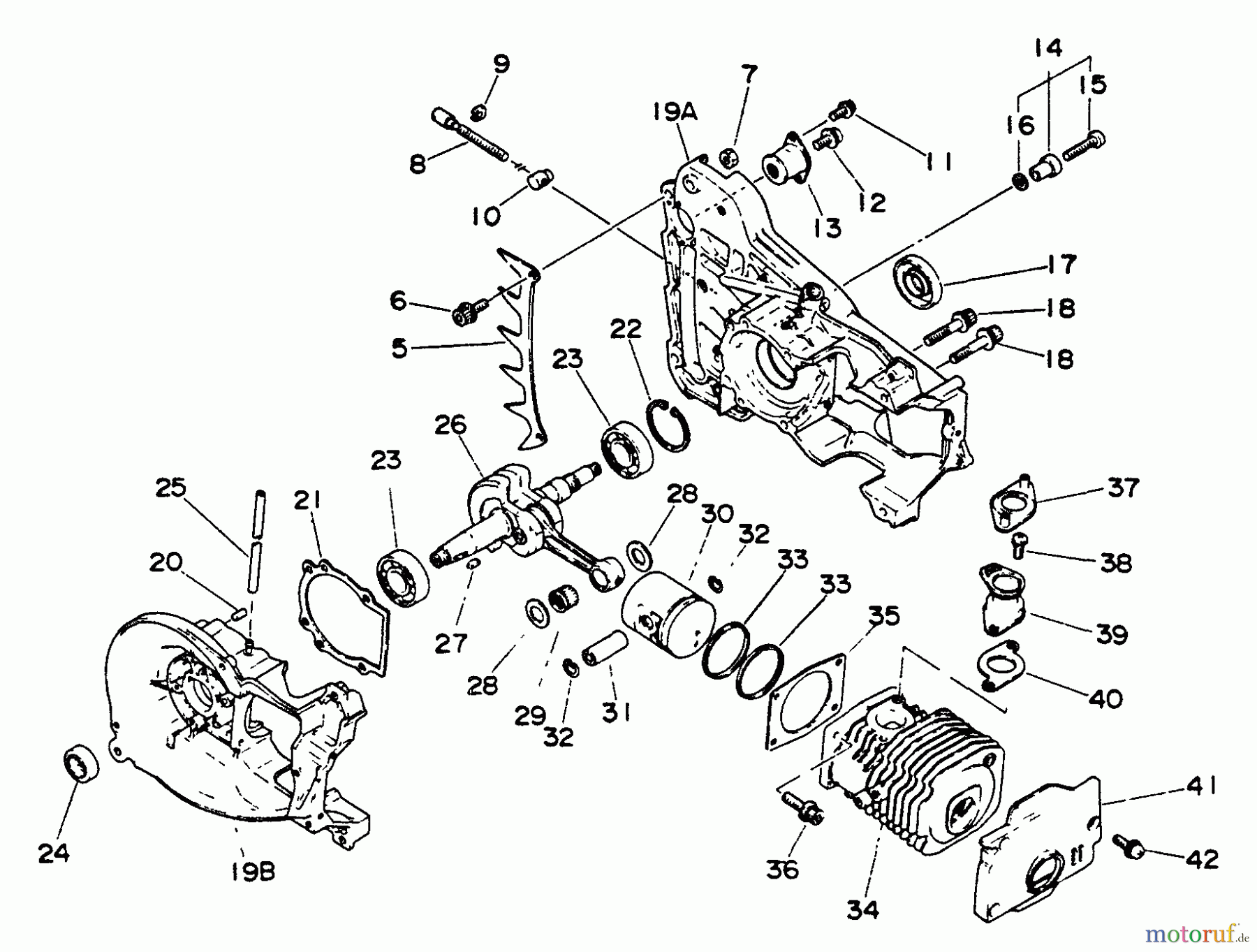
Hier finden Sie die Ersatzteilzeichnung für Echo Sägen, Kettensägen CS-550EVL - Echo Chainsaw Engine, Crankcase, Intake. Wählen Sie das benötigte Ersatzteil aus der Ersatzteilliste Ihres Echo Gerätes aus und bestellen Sie einfach online. Viele Echo Ersatzteile halten wir ständig in unserem Lager für Sie bereit.
Häufig benötigte Echo CS-550EVL - Chainsaw Engine, Crankcase, Intake Ersatzteile

Artikelnummer: 16-433016-11031
Suche nach: 16-433016-11031
Hersteller: Echo
Echo Ersatzteil Engine, Crankcase, Intake
Suche nach: 16-433016-11031
Hersteller: Echo
Echo Ersatzteil Engine, Crankcase, Intake
7.38 €
für EU incl. MwSt., zzgl. Versand






