Echo CS-510EVL - Chainsaw Ignition, Starter Ersatzteile
Ignition, Starter CS-510EVL - Echo Chainsaw

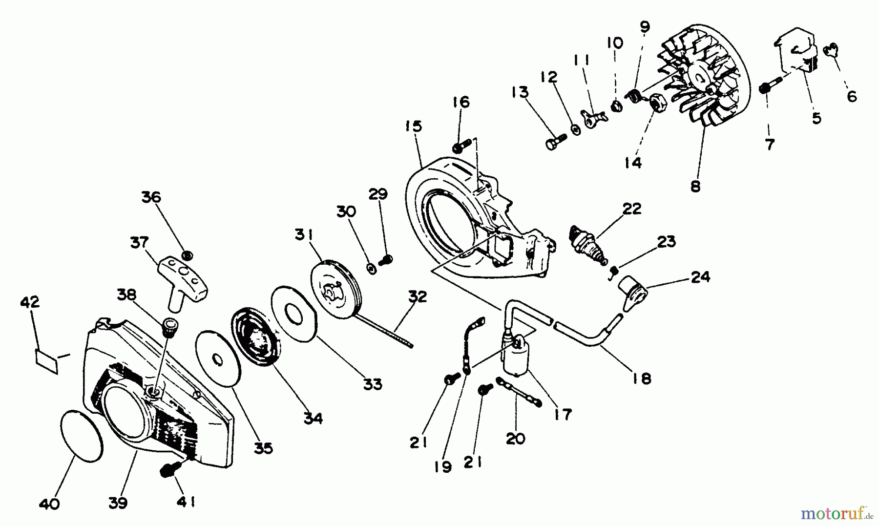
Hier finden Sie die Ersatzteilzeichnung für Echo Sägen, Kettensägen CS-510EVL - Echo Chainsaw Ignition, Starter. Wählen Sie das benötigte Ersatzteil aus der Ersatzteilliste Ihres Echo Gerätes aus und bestellen Sie einfach online. Viele Echo Ersatzteile halten wir ständig in unserem Lager für Sie bereit.
Häufig benötigte Echo CS-510EVL - Chainsaw Ignition, Starter Ersatzteile

Artikelnummer: 16-900603-00005
Suche nach: 16-900603-00005
Hersteller: Echo
Echo Ersatzteil Ignition, Starter
Suche nach: 16-900603-00005
Hersteller: Echo
Echo Ersatzteil Ignition, Starter
0.52 €
für EU incl. MwSt., zzgl. Versand





